设为首页 / 添加收藏 / 返回首页
当前位置: 审务公开 -> 法院公告

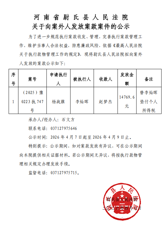
尉氏县人民法院关于向案外人发放案款的公示(第六十九期)

发布时间:2026-04-07 16:48:04


为规范执行案款管理,落实人民法院向被执行人、案外人发放案款公示要求,根据《最高人民法院关于执行款物管理工作的规定》,现将尉氏县人民法院拟向被执行人、案外人发放的案款,公示如下:

特别提示:公示期为3天。如无异议则发放上述款项。

尉氏县人民法院

二〇二六年四月七日


关闭窗口



Copyright©2026 All right reserved  河南省高级人民法院版权所有   豫ICP备12000402号-2